18919693771
文章分类
深夜,一家互联网公司的办公室里,李磊(化名)看着手臂上的淤青和手机里满屏的侮辱性信息,陷入了深深的无力感。这已经不是他第一次遭遇部门主管的辱骂和推搡,但想到房贷和家庭责任,他一次次选择了沉默。李磊的情

法律服务

评论 0

查看 6356

2025年12月18日

一、 关于劳动能力鉴定:何时做?不服怎么办?什么时候可以申请鉴定?办理退休:在单位参保的职工,达到法定退休年龄时,由所在单位向市社保经办机构申请办理退休。申请工伤鉴定:职工发生工伤后,等伤情相对稳定了

法律服务

评论 0

查看 6212

2025年12月15日

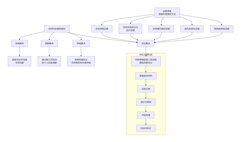
首先,需要明确一个核心概念:单纯以“项目终止”或“亏损”为由劝退员工,并且不支付任何补偿,是缺乏法律依据的。 公司的这种行为很可能构成违法解除劳动合同。🚨 明确性质并固定证据在采取任何行动之前,证据

法律服务

评论 0

查看 1.18万

2025年10月27日

“老家宅基地被邻居占了一角怎么办?”“祖辈留下的宅子,兄弟几个怎么分?”“村里说我的宅基地不合规,要收回?”宅基地,是农民朋友的“根”,一旦发生纠纷,往往牵动着全家人的心。它不仅是几间房、一块地,更是

法律服务

评论 0

查看 1.10万

2025年10月14日

办理方式概览办理方式办理平台/地点主要申请条件办理时限证明形式线上办理"皖事通"APP安徽省户籍人员3个工作日内电子证明,可自行下载打印线下办理户籍地或居住地公安派出所户籍地申请或持有居住证请咨询具体

法律服务

评论 0

查看 8310

2025年10月11日

半颗爱心漂浮在黄浦江上,背后是东方明珠的璀璨灯光,这幅名为《伴心》的AI生成图片引发的争议,在司法判决中为人工智能创作指明了方向。输入几个提示词,选择参数,调整修改——AI便能生成一张令人惊艳的图片。

法律服务

评论 0

查看 8237

2025年10月9日

还在为社保缴费跑断腿?No No No!2025年在合肥,自己交社保就像点外卖一样简单!无论是自由设计师、自媒体博主还是外卖骑手,这篇超全攻略赶紧码住!👇----------------------

法律服务

评论 0

查看 8207

2025年10月8日

关于合肥的法定退休年龄和退休金计算标准,最新的变化是法定退休年龄政策将从2025年开始调整,而退休金(养老金)的计算和调整则遵循安徽省的统一标准。📌 法定退休年龄新政策根据国家部署,从2025年1月

法律服务

评论 0

查看 8177

2025年10月7日

📝 理解关键概念:经营者而非法人首先需要明确一个关键概念:个体工商户不具备法人资格,其经营主体是“经营者”。因此,我们通常所说的“更换法人”,准确的说法是“变更经营者”。🔄 两种变更方式及其选择根

法律服务

评论 0

查看 8293

2025年9月26日

各律师事务所、律师同仁:为进一步规范法律文书制作,提升办案效率,确保调查取证的准确性与权威性,现就律师办案中向支付宝调取流水信息时涉及的收款方名称调整事宜通知如下:一、名称调整说明自即日起,律师在申请

法律服务

评论 0

查看 8285

2025年9月25日

一、诈骗罪的立案标准(构成犯罪的起点)立案标准是指公安机关或检察机关认为有犯罪事实需要追究刑事责任时,决定作为刑事案件进行侦查的起点。根据最新的司法解释,诈骗罪的立案标准通常分为两个层面:1. 数额标

法律服务

评论 0

查看 8282

2025年9月24日

📝 民事起诉状(个人欠款纠纷)参考模板组成部分具体内容与填写要点标题民事起诉状(可在括号内注明“个人欠款纠纷”)当事人信息原告(您本人):姓名、性别、民族、出生日期、身份证号、住所地(户籍所在地)、

法律服务

评论 0

查看 8284

2025年9月24日

了解安徽省的拆迁补偿规定,对于维护您的合法权益非常重要。当前安徽省的征收补偿活动主要依据2025年5月19日发布、现已生效的 《安徽省土地征收及补偿安置办法》 (安徽省人民政府令第317号)。此外,各

法律服务

评论 0

查看 8446

2025年9月24日

📝 个税起征点与应纳税所得额个人所得税的起征点(基本减除费用)为每月5000元(即年收入6万元)。这意味着你的月工资收入需要先减去5000元,再扣除其他法定项目后,剩余的部分才需要缴税。实际计算时,

法律服务

评论 0

查看 8382

2025年9月23日

法律依据《中华人民共和国民法典》第一千零六十三条【夫妻个人财产】“下列财产为夫妻一方的个人财产:(一)一方的婚前财产;(二)一方因受到人身损害获得的赔偿或者补偿;(三)遗嘱或者赠与合同中确定只归一方的

法律服务

评论 0

查看 8295

2025年9月22日

🔍 维权步骤一览步骤关键行动时间节点/注意事项1. 收集证据劳动合同、工资条、银行流水、社保记录、工作证、考勤记录等。立即开始,确保证明劳动关系和债权金额。2. 申报债权向破产管理人申报职工债权(包

法律服务

评论 0

查看 8261

2025年9月22日

简单来说,通常情况下,就同一事实、同一理由、同一诉讼请求,你不能再次重新起诉,但这绝不意味着没有其他法律途径可以救济。你需要立即关注的是 上诉 这一核心途径。为了让你更清晰地了解整个流程和选择,我为你

法律服务

评论 0

查看 8253

2025年9月22日

由于具体的赔偿标准会由各省、自治区、直辖市等根据上一年度的相关统计数据制定,所以不同地区的数额会有所不同。根据《民法典》以及《最高人民法院关于审理人身损害赔偿案件适用法律若干问题的解释》中的规定的通用

法律服务

评论 0

查看 8266

2025年9月22日

法律依据《中华人民共和国民法典》第六百六十八条【借款合同形式】“借款合同应当采用书面形式,但是自然人之间借款另有约定的除外。借款合同的内容一般包括借款种类、币种、用途、数额、利率、期限和还款方式等条款

法律服务

评论 0

查看 8193

2025年9月22日

⚖️ 法律依据以上规则的主要法律依据是《中华人民共和国民法典》第五百八十七条:“债务人履行债务的,定金应当抵作价款或者收回。给付定金的一方不履行债务或者履行债务不符合约定,致使不能实现合同目的的,无权

法律服务

评论 0

查看 8221

2025年9月22日

18919693771
  • Q Q: 361538144
  • 微信: athd365
微信公众号
微信小程序
Copyright © 2026 “合肥城市生活网”版权所有  |  ICP证:皖ICP备2025094537号-2  |  系统版本:分类信息系统(v2023.1)  |  
网页内的所有信息均为用户自由发布,交易时请注意识别信息的虚假,交易风险自负!网站内容如有侵犯您权益请联系我们删除,举报信息、删除信息联系客服